spbo手机版
返回旧版
主页
SPBO手机版概况
SPBO手机版简介
现任领导
机构设置
学院徽标
学院吉祥物
规章制度
SPBO手机版新闻
SPBO手机版新闻
外事动态
通知公告
通知公告
师资力量
专业教师
学院教师
外教风采
人才培养
培养方案
知名校友
党群工作
党建工作
工会工作
共青团工作
教学科研
教学科研
招生就业
招生就业
就业桥
就业创业
合作办学
芬兰图尔库大学
白俄罗斯国立大学
俄罗斯南联邦大学
规章制度
SPBO手机版简介
现任领导
机构设置
学院徽标
学院吉祥物
规章制度
规章制度
您所在位置:
主页
>>
SPBO手机版概况
>>
规章制度
>> 正文
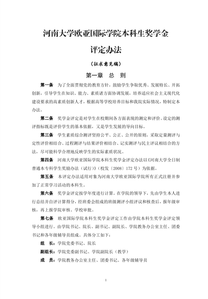
SPBO手机版 本科生奖学金评定办法
作者:学院
发布日期:2021年08月12日 13:00
上一条:
河南大学学生网上选课操作说明
下一条:
河南大学全日制普通本专科学生奖励办法(试行)
河南大学107工作室
制作维护